植物天然產物是作物抗病資源的寶庫,精準鑒定活性成分及其在病原菌中的分子靶點,是開發生物農藥的理論基礎。解析靶點不僅能闡明抗病機理、指導結構優化,還能提升農藥篩選效率。因此,圍繞“活性化合物—作用靶點—抗病機制”這一主線開展系統研究,不僅是推動植物源農藥從經驗篩選走向精準設計的關鍵路徑,也是實現生態農業和綠色發展的重要科學支撐。
近日,農學院寧堂原教授團隊在《Advanced Science》在線發表了題為Plant-Derived Melatonin Inhibits Bacterial Virulence via CpxA/R Two-Component System的研究論文。
褪黑素作為一種廣泛存在于植物中的多功能信號分子,已被證實參與調控生長發育、逆境響應及活性氧穩態。然而,現有研究多聚焦于褪黑素在植物內部的調控功能,其在植物-病原菌互作體系中是否可作為跨界信號分子被病原菌直接感知,進而調控其致病性,一直是領域內懸而未決的關鍵科學問題。
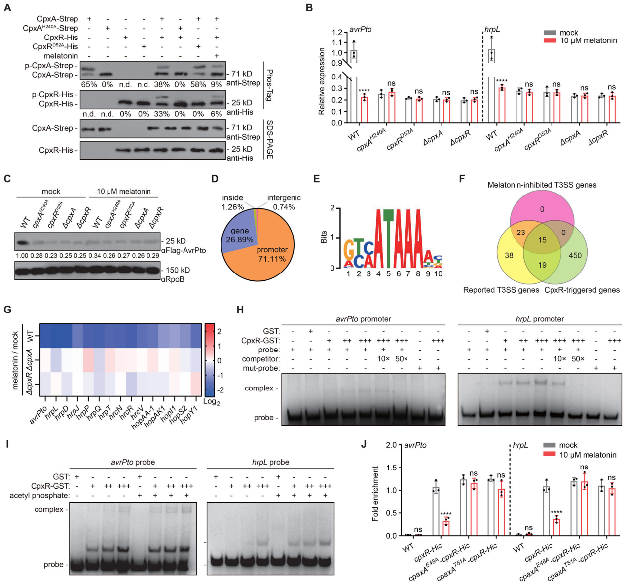
本研究在理論層面的核心創新在于,首次證實植物源褪黑素可作為跨界信號分子被病原細菌直接感知,并精準鑒定了其作用靶標——CpxA蛋白。主要理論突破包括:(1)發現首個植物病原細菌褪黑素感受器CpxA,證實褪黑素可跨界調控病原菌致病性,突破其功能局限于植物內部的傳統認知。(2)解析褪黑素抑制三型分泌系統(T3SS)的分子機制:褪黑素結合CpxA阻斷信號傳遞,使細菌效應蛋白注射器失效,為跨界化學對話提供新視角。(3)提出植物源物質靶向病原菌毒力因子而非直接殺菌的新理論,為基于“抗致病性”的生物農藥研發提供依據。

圖1 褪黑素通過抑制CpxA/R磷酸化級聯反應來驅動III型分泌系統轉錄重編程

圖2 植物源褪黑素跨界抑制作物病原細菌毒力的機制
本研究的應用創新體現在從“外源施用”向“內源調控”的策略拓展,為作物綠色化控與生態農業提供了高可行度的技術路徑。主要應用價值包括:(1)調控植物內源褪黑素水平,可在增強抗病性的同時兼顧產量提升,為“抗病-高產”協同育種提供了新思路。(2)病原細菌褪黑素感受器CpxA是開發新型生物農藥的理想靶點,可用于定向篩選干擾T3SS的綠色制劑,降低環境壓力。(3)褪黑素可直接干預病原菌致病過程,可用于開發同時激活植物免疫與抑制病原菌致病性的雙功能制劑,拓展了其在農業中的應用潛力。
該研究得到了國家自然科學基金、國家重點研發計劃和山東省一流學科建設“811”項目等的資助。
論文鏈接:https://doi.org/10.1002/advs.74806
編 輯:萬 千
審 核:賈 波








