干旱脅迫對植物生長和產量產生顯著影響,需要復雜的適應性反應來確保生存。在真核生物中,泛素-蛋白酶體系統(UPS)和細胞自噬兩大降解系統是維持細胞穩態的關鍵途徑。有研究表明二者在動物中存在交叉調控,但在植物中鮮有報道,尤其是在逆境條件下,二者之間作用機制尚未被充分研究。
近日,生命科學學院顏康/鄭成超團隊在《EMBO Reports》在線發表題為“SRAS1.1 E3 Ligase Mediates DSK2A Degradation to Regulate Autophagy and Drought Tolerance in Arabidopsis”的研究論文。該研究首次發現,E3泛素連接酶SRAS1.1在擬南芥中作為干旱脅迫的負調控因子,通過調控自噬受體DSK2A的降解,在UPS與細胞自噬系統之間建立了功能性連接,為植物抗旱分子機制研究提供了全新視角。

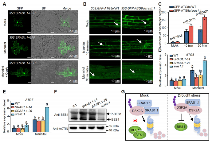
本研究研究通過遺傳學和分子生物學方法深入解析了SRAS1.1在干旱脅迫中的功能。研究者利用擬南芥的過表達株、突變體以及互補材料系統地比較了其干旱脅迫下的表型,結果發現,sras1.1突變體在干旱條件下表現出顯著增強的耐旱性。在干旱脅迫下SRAS1.1的亞細胞定位會發生改變:它從細胞核轉移至細胞質,形成自噬小體。進一步分子實驗解析表明,SRAS1.1與自噬受體DSK2A直接互作,促進其泛素化修飾并在26S蛋白酶體中降解。通過促進DSK2A降解,調節BES1在干旱脅迫下含量,調節自噬反應的平衡,進而調控干旱脅迫響應。
該研究首次明確了SRAS1.1-DSK2A模塊作為連接UPS與細胞自噬的橋梁,揭示了植物在應對干旱脅迫時兩大蛋白降解系統協同調控的分子機制,為未來提升作物抗旱能力提供了潛在的干預靶點和理論基礎。未來,研究團隊計劃將SRAS1.1調控機制擴展至小麥、玉米等重要糧食作物,結合生物信息學與系統生物學手段,深入挖掘更多抗旱相關的E3泛素連接酶及其底物,為作物遺傳改良和可持續農業發展提供理論支撐。
山東農業大學生命科學學院博士研究生李曉虎和王萌為該論文的論文第一作者;顏康教授、鄭成超教授和張世忠教授為共同通訊作者。該研究得到了國家自然科學基金和山東省自然科學基金等資助。
文章鏈接:https://doi.org/10.1038/s44319-025-00556-9
編 輯:萬 千
審 核:賈 波








